В начале XXI века появилась идея усовершенствовать брокер сообщений, поскольку ему не хватало некоторых функций, которые бы упрощали работу с интеграционными решениями и давало больше возможностей. Так появилась корпоративная шина данных (ESB - дословно переводится, как «Сервисная шина предприятия»).

Архитектура сервисной шины данных ESB
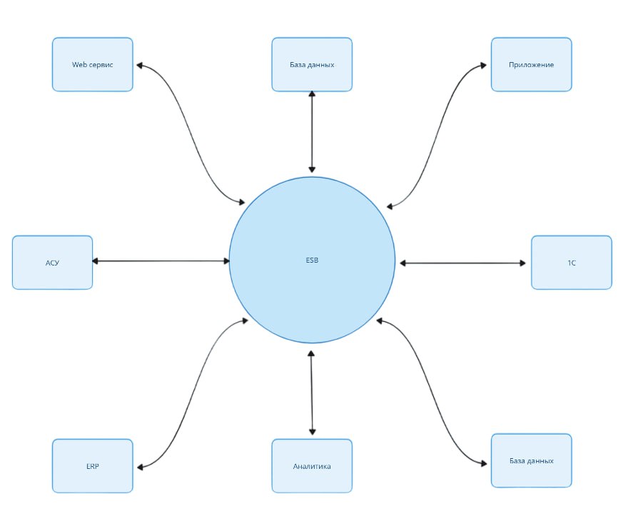
Архитектура интеграции через сервисную шину предприятия (ESB)

Основой архитектуры ESB является концепция применения единой интеграционной инфраструктуры для всех корпоративных приложений, основанной на обмене сообщениями. Все приложения взаимодействуют через единую точку, которая при необходимости обеспечивает сохранность обращений, преобразование данных и управление транзакциями.

При интеграции приложений создается единственный модуль (или адаптер), который отвечает за "подключение" приложения к ESB. Дальнейшую обработку и маршрутизацию сообщений в другие системы ESB осуществляет на основании заранее определенных бизнес-правил. Этот подход обеспечивает высокую гибкость и простоту масштабирования и переноса, что позволяет избежать необходимости перенастройки остальных приложений при замене одного из них, подключенного к шине.

Основные отличия от брокера сообщений

Эта система имеет несколько преимуществ по сравнению с предыдущим решением:

Ключевые преимущества ESB

Управление сервисами и маршрутизация: ESB предоставляет сложные механизмы для управления маршрутами и правилами, позволяя динамически настраивать, как сообщения должны перемещаться между различными сервисами.

Трансформация данных: ESB часто включает встроенные инструменты для трансформации данных, которые позволяют изменять форматы и структуры сообщений при их передаче между сервисами. Это может включать преобразования XML в JSON и другие форматы.

Управление API: ESB могут включать функции управления API, что позволяет организациям создавать, документировать и контролировать доступ к своим API.

Мониторинг и управление производительностью: ESB предоставляет возможности для мониторинга интеграций и их производительности в реальном времени, позволяя администраторам отслеживать статус сообщений, производительность сервисов и выявлять узкие места.

Поддержка бизнес-процессов: ESB может поддерживать сложные бизнес-процессы, позволяя объединять несколько сервисов в рамках одного процесса и управлять ими.

Безопасность и управление доступом: В ESB часто встраиваются более сложные механизмы безопасности, такие как аутентификация и авторизация для интеграционных операций.

Эволюция к интеграционной платформе

Следующий этап развития

Из-за потребности работы с микросервисной архитектурой и работой с качеством данных, в данный момент развивается следующая ступень "интеграционной эры".

На основе ESB начала развиваться "интеграционная платформа", которая позволит работать как с микросервисной архитектурой, так и с качеством данных.